Okay… So I’ve blogged many times before about the Storage Engine API in Drizzle. This API is somewhat inherited from MySQL. We have very much attempted to make it a much cleaner interface. Our goals in making changes include: make it much easier to write and maintain a storage engine, make the upper layer code obviously correct and clear in what it’s doing and being able to more easily introduce optimisations.
I’ve recently added a Storage Engine that is only used in testing: storage_engine_api_tester. I’ve blogged on it producing call graphs (really state transition graphs) before both for Storage Engine and Cursor.
I’ve been expanding the test. My test engine is now a wrapper around a real engine instead of just a fake one. This lets us run real queries (and test cases) while testing what’s going on. At some point in the near future I plan to make it so that it will be able to log what calls go on to the engine and produce a graph just of those.
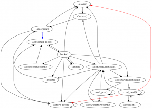
I added a lot more to the Storage Engine part of the wrapper. Below is what you can see is the current graph:
I’ve coded what I consider to be bugs as red and what I consider suspect as blue.
Also for the Cursor (colours mean the same):
As you can see, there’s currently some wacky possibilities. I’m investigating exactly what’s going on here – If I’m somehow missing some calls that I should be wrapping (I don’t think so) or if we are really doing some dumb-ass things in the upper layer.
Also, please do not be under any impression that any of this means that we’re going to have a stable API. We’re not. To stabilise on this would just be insane – way too much of it still makes not much sense.
PlanetMySQL Voting: Vote UP / Vote DOWN

